
《国际紧急经济权力法》简介
International Emergency Economic Powers Act, IEEPA
最近,一部名为《国际紧急经济权力法》(International Emergency Economic Powers Act, IEEPA)的美国法案频频登上新闻头条。它不仅是特朗普政府对外加征关税的“法律武器”,更在近日被美国联邦最高法院裁定“越权”。这部神秘的法案究竟有何来头?让我们一探究竟。
1
时间线:IEEPA的“关税化”应用
2019年5月:美国首次援引IEEPA,对中国公司实施制裁,开启了该法在贸易领域的应用。
2025年4月2日:特朗普政府再次援引该法,宣布进入“紧急状态”,以此为依据实施“对等关税”和“芬太尼关税”,将矛头指向墨西哥、加拿大、中国及欧盟等多个贸易伙伴。
2026年1月9日:该法被用于“保护”委内瑞拉存放在美国的石油收入,政府再次宣布进入国家紧急状态。
2026年2月20日:美国联邦最高法院作出重磅裁决,认定特朗普政府依据IEEPA实施的相关大规模关税措施缺乏明确法律授权,给这部法案的“关税之旅”按下了暂停键。
2
法案速览:什么是IEEPA?
《国际紧急经济权力法》是一部于1977年由美国国会通过、总统吉米·卡特签署生效的联邦法律。它被编入《美国法典》第50编第35章第1701-1708 节。
其核心授权在于:当总统宣布国家进入紧急状态后,可以动用该法来管控和规范国际经济和商业交易,以应对来自美国境外的“异常状况或特殊威胁”。
简而言之,它本是总统在 “非常时期”应对“外部威胁” 的经济权力工具。然而,近年来其应用范围不断拓展,尤其在贸易领域,逐渐演变为一种快速施加贸易压力的手段。
3
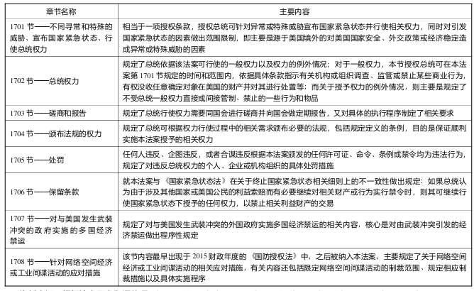
IEEPA各章节内容
该法案全文共分为8节(§§ 1701-1708),具体规定了紧急状态的宣布、总统权力范围、执行机制、与国会的关系以及终止条件等内容。

截图来源:美国《国际紧急状态经济权力法案》的运用及影响


